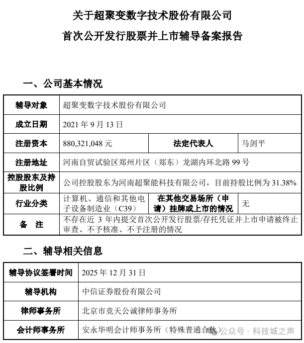
朋湖网获悉,1月6日,据证监会官网显示,超聚变数字技术股份有限公司(以下简称“超聚变”)已正式启动上市辅导,中信证券担任辅导机构。

信息显示 ,超聚变成立于2021年9月,是一家全球领先的算力基础设施与算力服务提供商,聚焦硬件、软件、工程三大根技术,提供广覆盖的算力基础设施与服务,业务范围涵盖服务器、操作系统、AI开发平台、超融合解决方案、高性能计算以及数据库解决方案等方面。
超聚变的前身是华为的X86服务器业务部门。2021年,华为将X86服务器业务剥离,并落户河南郑州。
据了解,在X86市场多个高价值行业持续领先,同时大力发展华为昇腾和鲲鹏体系,持续推动服务器国产化自主可控进程,向城市、企业客户提供数字化创新业务。
在应用落地层面,超聚变在全球部署10个研发中心与6个供应中心,设立6个全球技术服务中心与7大地区部,服务全球100多个国家和地区的10000多家客户。

在核心业务与技术布局层面,主要覆盖算力基础设施、AI与数据服务。
算力基础设施:包括服务器、超融合系统及高性能计算集群,2025年推出全球首个多元智算即插即用超级集群系统(单柜支持128张AI加速卡)。
AI与数据服务:涵盖AI开发平台、数据库解决方案及商业智能体构建,已落地上百个AI场景实践案例,如联合视联动力推出FusionOne AI政法大模型一体机。
在营收层面,2024年销售收入突破430亿元,2025年一季度营收同比翻倍,全年目标500亿元。2025年上半年以268亿元销售额位居中国服务器市场第二,份额13.75%,仅次于浪潮。
中国液冷服务器与AI服务器市场占有率第一,2025年全球独角兽估值570亿美元。2024年全球X86服务器收入385亿元,占中国X86市场13.75%份额。
在营收方面,2024年公司销售收入突破400亿元。2025年初,超聚变董事长刘宏云透露,一季度该公司营收再翻倍,2025全年营收目标将突破500亿元。
在控股股东层面,河南超聚能科技有限公司(持股31.38%,穿透后为河南国资)。第二大股东中移资本持股15.14%,其他股东包括中国电信、中国互联网投资基金等。
成立至今,分别获得了建信信托、交银国际、联立投资、中移股权、联通中金、中网投、河南投资集团、中国电信投资、河南资产、招商资本、银通投资、高瓴创投、电科投资、航空港科创集团、国调基金等机构的投资。

